Low Battery Alarm

Summary
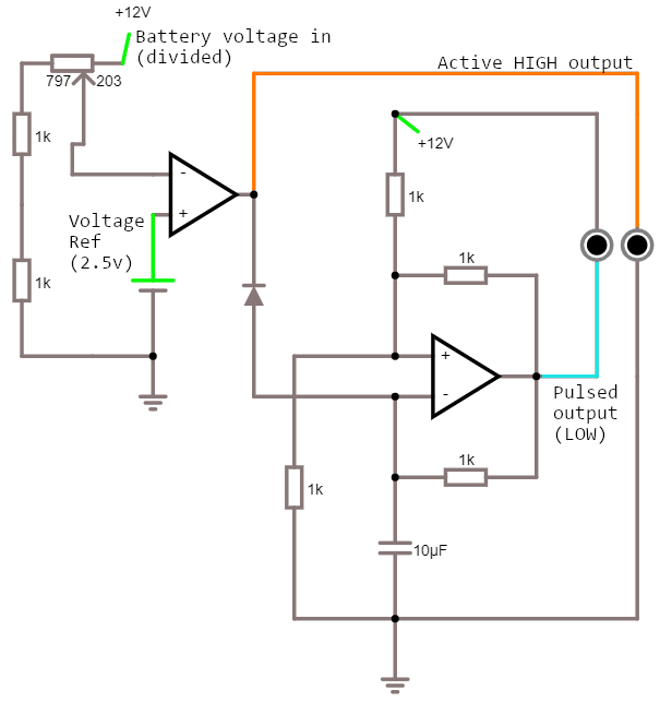
Perfect for 12 - 24V boating applications! Use this adjustable low voltage alarm for your next time out and about to make sure you're never stuck with low power again. Uses a 2.5v reference with the 358 Dual op-amp to compare the battery voltage and to oscillate a small buzzer on the board if it gets too low. Wire in a small LED indicator light so you can see it on your dash
You will need some spare wire to connect to battery and LED.
What it does
This essentially hooks onto the battery and gives you two outputs when the battery goes below a certain level:
constant 12V HIGH
pulsing ground connection. (used for grounding the buzzer and making the alarm.)
With this, the idea is that you can hook it up to anything you want. for instance, a LED that warns you about "Low Voltage" could be connected on port 1. and the buzzer could be connected to port 2. or if you wanted a flashing LED and a constant tone, you'd connect the LED to 2. and a buzzer from 1. to ground.
Materials Required
1 | LM358 Low Power Dual Op-Amp Linear IC | ZL3358 |
1 | LM336-2.5 2.5V Voltage Reference TO-92 case | ZV1624 |
1 | 10k Ohm 0.5 Watt Metal Film Resistors - Pack of 8 | RR0596 |
1 | 10Kohm Spectrol 25 Turn Trimpot | RT4650 |
1 | 47uF 25VDC Electrolytic RB Capacitor | RE6110 |
1 | Mini PCB Mount Buzzer 9-14VDC | AB3459 |
1 | Small Breadboard Layout Prototyping Board | HP9570 |
2 | 2 Way PCB Mount Screw Terminals 5mm Pitch | HM3172 |
1 | 1N4148/1N914 Signal Diode - Pack of 5 | ZR1100 |
Table of Contents
Future Improvements
Play around with the circuit on falstad first to see how things work, then test for voltages on a multimeter. always triple check connections.
If there's some issues when you hook up loads to the output, it's usually related to the output current of the op amps. I was able to light up an LED for this project but anything more like driving a relay might need some sort of MOSFET or otherwise to trigger it. Something like ZT2466 should work perfectly on the swinging output, and you'll have to get the equivalent on the constant positive output.
The quickest change is to get this onto 24V systems, using a bigger voltage divider circuit so that the voltage range can drop lower. It wasn't investigated but it might just be introducing another 10k resistor on the input to comparitor A. Look up how to do voltage divider circuits and remember ohms law.
Similar projects you may be interested in